昨天MBA 学妹小雨给导师发消息:
“老师,我论文写完了,麻烦您看一下。”
然后把一个20M的PDF扔了过去。 三天过去了,导师没回复。
她慌了,又发:”老师,您看了吗?我准备下周答辩。”
导师回了句:”知道了,我这两天比较忙。” 又过了一周,还是没动静。
她找我求助:”学姐,导师是不是不想指导我了?我论文到底有没有救?”
我看了她的聊天记录说:”不是导师不想指导,是你根本没给他看论文的理由!!!”
😢很多论文小白,比如MBA ,MPA EMBA 很少跟导师打交道的,都犯过同样的错误,把5万字论文直接甩给导师,没有任何说明。
后来有个博导跟我说:”我每天要看的材料太多了,你至少要让我知道重点在哪里,想让我看什么。”
所以,给导师发论文也是门技术活,用对了方法,导师会优先看你的☺️;用错了方法,你的论文就会被压在底层😰。
今天就把这个让论文快速得到反馈的沟通技巧讲清楚!
✨️第1句话:明确告诉导师这是第几稿,改了什么 很多同学给导师发论文时只说”请您看一下”,完全没有上下文信息。
导师会想:这是初稿还是定稿?你上次改了我说的问题吗?我要从头看还是看重点? 信息缺失会让导师不知道从何入手,自然就往后拖了。
✨️第2句话:用一句话说清你的核心发现或困惑 导师时间有限,他需要快速判断”这篇论文值不值得现在看”。
如果你能用一句话说清论文的核心内容或你遇到的关键问题,导师会更有动力优先处理。
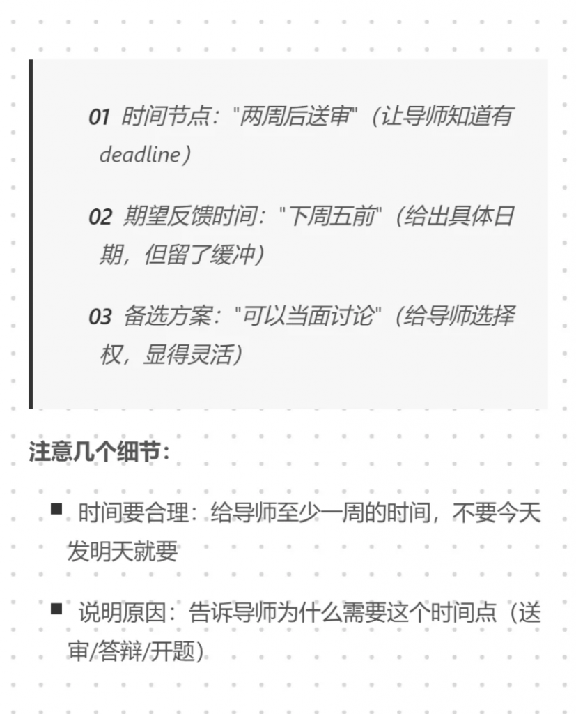
✨️第3句话:给导师一个明确的时间预期和回复方式 很多同学发完论文就等着,也不说什么时候需要反馈,导师就会往后拖。
但如果你给一个合理的时间预期,导师会更有紧迫感,也会合理安排自己的时间。
🌿🌿还有注意几个细节:
– 时间要合理:给导师至少一周的时间,不要今天发明天就要
– 说明原因:告诉导师为什么需要这个时间点(送审/答辩/开题)
– 给选择权:不要只有”您必须看”,而是”看或者讨论都可以” – 体现尊重:用”如果您比较忙”而不是”您必须”










THE END


















暂无评论内容